展位预订:021-3114 8748
参观/媒体联系:13601815988
QQ:2463282767
邮箱:artsexpo@sgexpo.cn
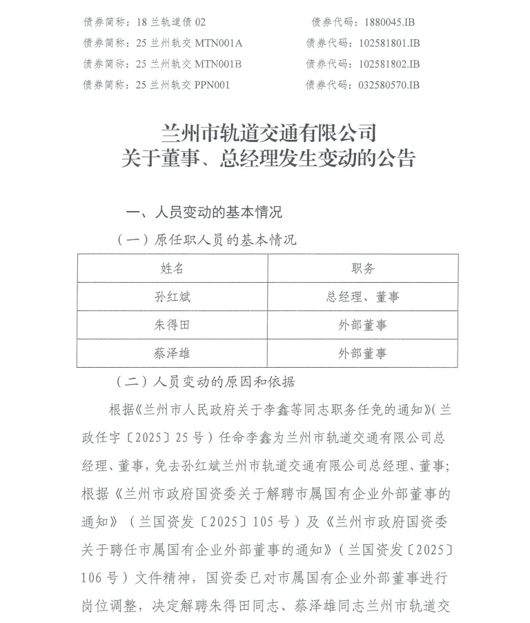
公海彩船官方网站 消息 根据《兰州市人民政府关于李鑫等同志职务任免的通知》(兰政任字〔2025〕25号)任命李鑫为兰州市轨道交通有限公司总经理、董事,免去孙红斌兰州市轨道交通有限公司总经理、董事;



根据《兰州市政府国资委关于解聘市属国有企业外部董事的通知》(兰国资发〔2025〕105号)及《兰州市政府国资委关于聘任市属国有企业外部董事的通知》(兰国资发〔2025〕106号)文件精神,国资委对市属国有企业外部董事进行岗位调整,决定解聘朱得田同志、蔡泽雄同志兰州市轨通交通有限公司原任外部董事相关职务,并聘任陈玉虎同志、王鹏同志为兰州市轨道交通有限公司兼职外部董事。
相关推荐:公海彩船官方网站 展位预订 公海彩船官方网站 免费报名参观
相关推荐:中国轨道交通发展高峰论坛免费参会报名
扫码加入交流群