展位预订:021-3114 8748
参观/媒体联系:13601815988
QQ:2463282767
邮箱:artsexpo@sgexpo.cn
近日,《深圳市综合立体交通网规划方案(2024—2035年)》已经市政府同意,已正式印发。
本规划方案是深圳对外交通基础设施和行业中长期发展的总体部署和统筹安排,是编制相关交通专项规划、确定重大项目、制订建设计划的基本依据,对优化综合交通资源配置、促进综合立体交通协调发展具有重要指导作用。规划范围为深圳市域(对深汕特别合作区提出指引),规划期为2024至2035年,远景展望到本世纪中叶。
《方案》提出的发展目标为:
到2035年将高水平建成便捷顺畅、经济高效、绿色集约、智能先进、安全可靠的现代化综合立体交通网,全面建成具有全球重要影响力的物流中心和国际性综合交通枢纽城市,全面形成“12312”出行交通圈和“123”快货物流圈,实现“10-30-60”的快速交通服务目标。综合交通发展水平进入全球先进行列。
“12312”出行交通圈即:与粤港澳大湾区主要城市间1小时通达、与粤东粤西粤北地区2小时通达,与国内及东南亚主要城市3小时通达,与全球主要城市12小时通达。


——构建广覆全球、畅行湾区的通道网络体系
建成畅联全球、海陆空一体的国际运输通道,联通国际国内的远近洋、干支线、内外贸相结合的全球性航运网络体系更加完善,欧美创新城市点对点直通、东盟及东北亚4小时高频直达、“一带一路”关键节点及时响应的航空网络逐步成型,通达亚、欧、非大陆的国际班列网络全面形成。
建成融入国家交通主骨架的“5轴9向”对外运输通道,高速铁路网和高速公路网连通全国主要城市群和泛珠三角区域,4小时高铁通达泛珠三角主要城市,6小时通达京津冀、长三角、成渝城市群中心城市。
建成粤港澳大湾区一体化快速交通网,形成以轨道交通和高快速路为主体、水上和低空交通为补充的发展格局,建成“湾区1小时、内湾半小时”交通圈。


——打造世界一流、高效衔接的交通枢纽体系
建成高效辐射的海陆空国际性综合交通枢纽,打造引领亚太的一流港口和航运枢纽、链接全球的国际航空枢纽和国家级综合铁路枢纽,港口集装箱年吞吐量达到4100万标箱(含小漠国际物流港),机场旅客年吞吐量达到1亿人次、货邮年吞吐量达到350万吨,国际及地区旅客吞吐量占比达到20%。
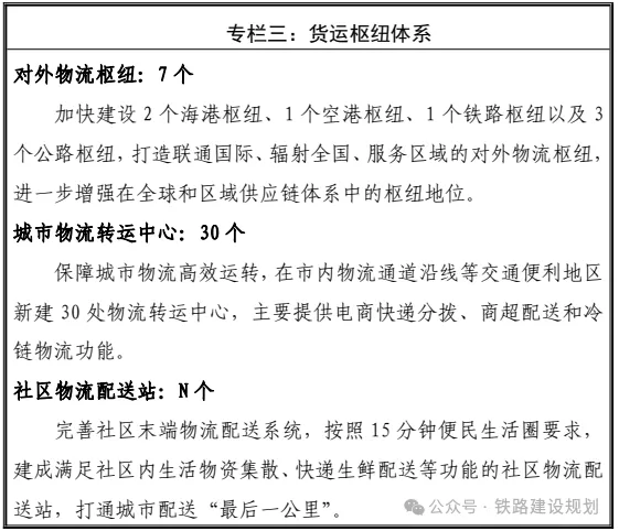
建成多层级一体化综合客货枢纽体系,依托港口、机场、铁路站,打造由门户客运枢纽、区域客运枢纽、城市客运枢纽构成的多层级客运枢纽体系,由对外物流枢纽、城市物流转运中心、社区物流配送站构成的“7+30+N”货运枢纽体系。

强化综合立体的对外交通网络。高速铁路、城际铁路和城际轨道交通方面:
■构建全国快速通达的高速铁路网
立足拓展国内大循环经济纵深,强化铁路在深圳陆路对外通道中的核心功能,构建联通覆盖广、服务标准高、网络韧性强的高速铁路网络。
加快广深第二高铁规划建设,推进深河高铁、深南高铁前期研究。打造东部沿海、京九、京港澳、成渝、西部沿海、深圳至香港等六大铁路走廊,加强深圳与国家级城市群及重点地区的多路径、多通道联系,进一步提升辐射能级、拓展经济腹地。
超前谋划时速600至1000公里级高速磁悬浮网络在深圳地区的合理布局,合理评估高速磁悬浮系统对城市对外通道格局的根本性影响,预留预控京港澳、沪(深)广高速磁悬浮线站位资源。
力争到2035年,六大铁路复合走廊全面成型,国家铁路运营里程达到340公里以上,实现至京津冀、长三角、成渝城市群核心城市6小时全面可达,4小时通达范围覆盖泛珠三角地级市比例达到55%。

深圳市对外高铁通道示意图(仅供参考)

■持续完善对外轨道复合枢纽体系
响应“一核多心网络化”城市空间布局,进一步完善市域“五主五辅”对外轨道枢纽体系。支撑深汕特别合作区建设开发,布局厦深铁路、深汕高铁、深汕城际复合通道体系和深汕、鮜门、深汕中心“一主两辅”枢纽体系。
研究预留深圳磁悬浮枢纽,全面提升面向粤港澳大湾区核心的直达效率和面向粤东、海峡西岸的辐射能级。

《深圳市国土空间总体规划2020-2035》局部
主枢纽为全市对外门户,承担长途列车始发终到或直通、区域城际列车始发终到功能,原则上布局不少于2条高速铁路(含承担国铁干线功能的城际铁路),配套不少于2条城市轨道交通;
辅枢纽为片区中心节点,承担长途列车经停或通过、区域城际列车始发终到、经停或通过功能,原则上布局不少于1条高速铁路,配套不少于1条城市轨道交通。
力争到2035年,全市实现高铁出行“多点始发、就近乘车”,全市域30分钟可达高铁枢纽,中长途铁路旅客年发送量超过9000万人次。

深圳铁路枢纽总体布局规划示意图(局部)

■构建多网融合的轨道交通体系
打造以城际铁路为核心、高铁兼容为补充、城市轨道交通为延伸的区域多网融合轨道交通体系,全面实现“大湾区一小时通达”、“都市圈一小时通勤”。
立足粤港澳大湾区核心引擎定位,推进时速200-250公里级区域高速城际铁路规划建设,合理利用高速铁路开行城际列车,重点服务以商务、旅游休闲为主的城际出行,支撑都市圈产业经济协同发展。
强化都市圈中心城市功能,加快时速160公里级都市圈快速城际铁路规划建设,重点服务都市圈中长距离通勤出行,拓展城市发展与职住选择空间。

■建设多点直连的城际铁路网
契合粤港澳大湾区“极点带动、轴带支撑”网络化空间格局和深圳都市圈“中心引领、轴带放射、圈层联动”发展布局,加快城际铁路网建设,提升湾区核心直连直通效率,强化都市圈各圈层的轨道多元出行服务覆盖,到2035年实现至粤港澳大湾区城市核心区、深圳都市圈重点片区1小时通达。
构建联通广州都市圈的广深联通走廊,加快广深中轴城际、深莞增城际建设,强化广州知识城、松山湖、滨海湾新区、光明科学城、前海合作区、福田中心区等多点直达联系,支撑广深双城联动和广深港科技创新走廊建设。
构建联通珠江西岸都市圈的深中江、深珠江放射走廊,推进深珠城际、深南中城际规划研究,强化前海、南沙、翠亨、横琴等多点直达联系,实现珠江两岸东西贯通,支撑前海、南沙、横琴三大自贸区联动发展。
构建联通湾区东部的深惠、深汕放射走廊,加快深惠城际、深大城际建设,远景研究深汕城际,强化国际低碳城、大运新城、坪山中心区、仲恺高新区、大亚湾开发区、深汕特别合作区等多点直达联系,促进深惠跨界融合,进一步支持深汕特别合作区发展。
构建联通区域外围的大湾区、都市圈横向协同走廊,加快中南虎-塘龙城际线规划建设,实现东莞港、东莞中心、常平、仲恺、惠城以及南沙、滨海湾、松山湖、光明科学城、塘厦、龙岗、坪山、大鹏等组团互联互通,支撑都市圈核心区及影响范围不断拓展。

《粤港澳大湾区城际铁路规划示意图》局部
■优化城际铁路建设运营模式
从技术标准、运营主体入手,优化城际铁路建设运营模式,提升一体化运营水平与服务便利性,实现“一张网、一张票、一串城”。
建立健全粤港澳大湾区城际铁路技术标准体系,明确信号系统、供电制式、车辆选型、运行速度、站间距等技术标准以及运输组织、票制票务等基本要求。
成立深圳主导、深圳都市圈周边城市共同参与的城际铁路运营主体,健全一体化运营机制,对接广州都市圈城际铁路、城市轨道交通运营主体,探索跨城市、跨主体、跨制式一体化票务服务,推动大湾区、都市圈城际铁路网络互联互通和一体化运营管理。
优化利用国家铁路富余能力开行市域列车,加密早晚高峰发车频率,重点服务通勤和商务客流。加强枢纽内各方式交通空间、枢纽公共空间与周边建筑空间的一体化衔接,促进站城无障碍互联互通。
扫码加入交流群