0

联系方式

展位预订:021-3114 8748
参观/媒体联系:13601815988
QQ:2463282767
邮箱:artsexpo@sgexpo.cn

行业新闻

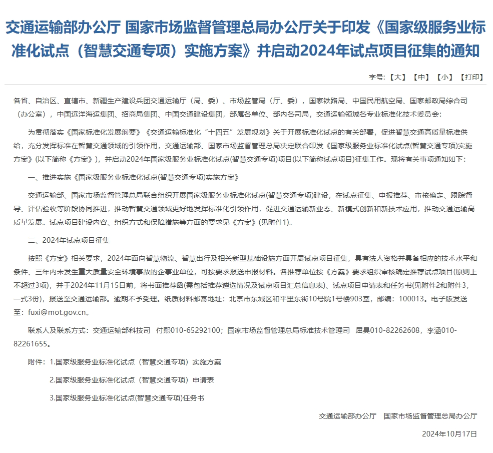
交通运输部、国家市场监督管理总局联合印发《国家级服务业标准化试点(智慧交通专项)实施方案》

发布时间:2024-10-24 13:30:31  文章来源:guidao

公海彩船官方网站 消息 10月21日,交通运输部、国家市场监督管理总局联合印发《国家级服务业标准化试点(智慧交通专项)实施方案》,并启动2024年国家级服务业标准化试点(智慧交通专项)项目征集工作。

3-24102413323C08.png

相关推荐:公海彩船官方网站 展位预订  公海彩船官方网站 免费报名参观

扫码加入交流群

扫码加入交流群

沪公网安备 31011302006541号

Baidu
map